Finance Basic User Training Guide for Dynamics 365 Business Central
Finance and Posting Setup
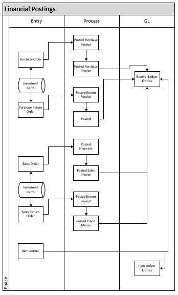
Process Overview
Transactions that update the General Ledger include:
- Sales Order, Sales Invoice, and ****Sales Journal
- Purchase Order, Purchase Invoice, and Purchase Journal
- Item Journal, Item Revaluation Journal, and Physical Inventory Journal and Order
- Other journals
Sales Process Posting to G/L
The sales transactions, whether through a Sales Order (with shipment) or a Sales Invoice, will create auditable records in General Ledger Entries, Customer Ledger Entries, and Item Ledger Entries.
| DR/CR | Typical Accounts | Posting Setup |
|---|---|---|
| DR | Accounts Receivable | Customer Posting Group |
| DR | Sales Discount, COGS | Gen. Business + Product Groups |
| CR | Revenue, Sales Prepayment | Gen. Business + Product Groups |
| CR | GST | VAT Posting Groups and Setup |
Purchasing Process Posting to G/L
The purchase transactions, whether through a Purchase Order (with receiving) or a Purchase Invoice, will create auditable records in General Ledger Entries, Vendor Ledger Entries, and Item Ledger Entries.
| DR/CR | Typical Accounts | Posting Setup |
|---|---|---|
| DR | Expense, Interim Purchases | Gen. Bus. & Gen. Prod. Posting Groups |
| CR | Purchase Discount, (DR) Prepayment | Gen. Bus. & Gen. Prod. Posting Groups |
| CR | Accounts Payable | Vendor Posting Groups |
| DR | GST | VAT Posting Groups and Setup |
Inventory Process Posting to G/L
Inventory transactions such as Item Journal, Revaluation Journal, Purchase/Sales Order with Warehouse Receipts/Shipments, and Item Adjustments, will create auditable records in General Ledger Entries and Item Ledger Entries.
| DR/CR | Typical Accounts | Posting Setup |
|---|---|---|
| DR | Inventory (for Item Journal) | Location Code & Inventory Posting Group |
| DR | Purchases (for Whse. Receipt) | Gen. Business & Product Posting Groups |
| CR | Inv. Adjustments / Interim Purchases | Gen. Business & Product Posting Groups |
| CR | Sales (with Whse. Shipment) | Gen. Business & Product Posting Groups |
Written By:
Peter Loo
Team Leader, Business Central
Connect on LinkedIn
Last updated on